EigenCloud Brings Verifiable AI to Mass Market with EigenAI and EigenCompute Launches
EigenCloud services enter mainnet alpha. AI's trust problem now has an answer.
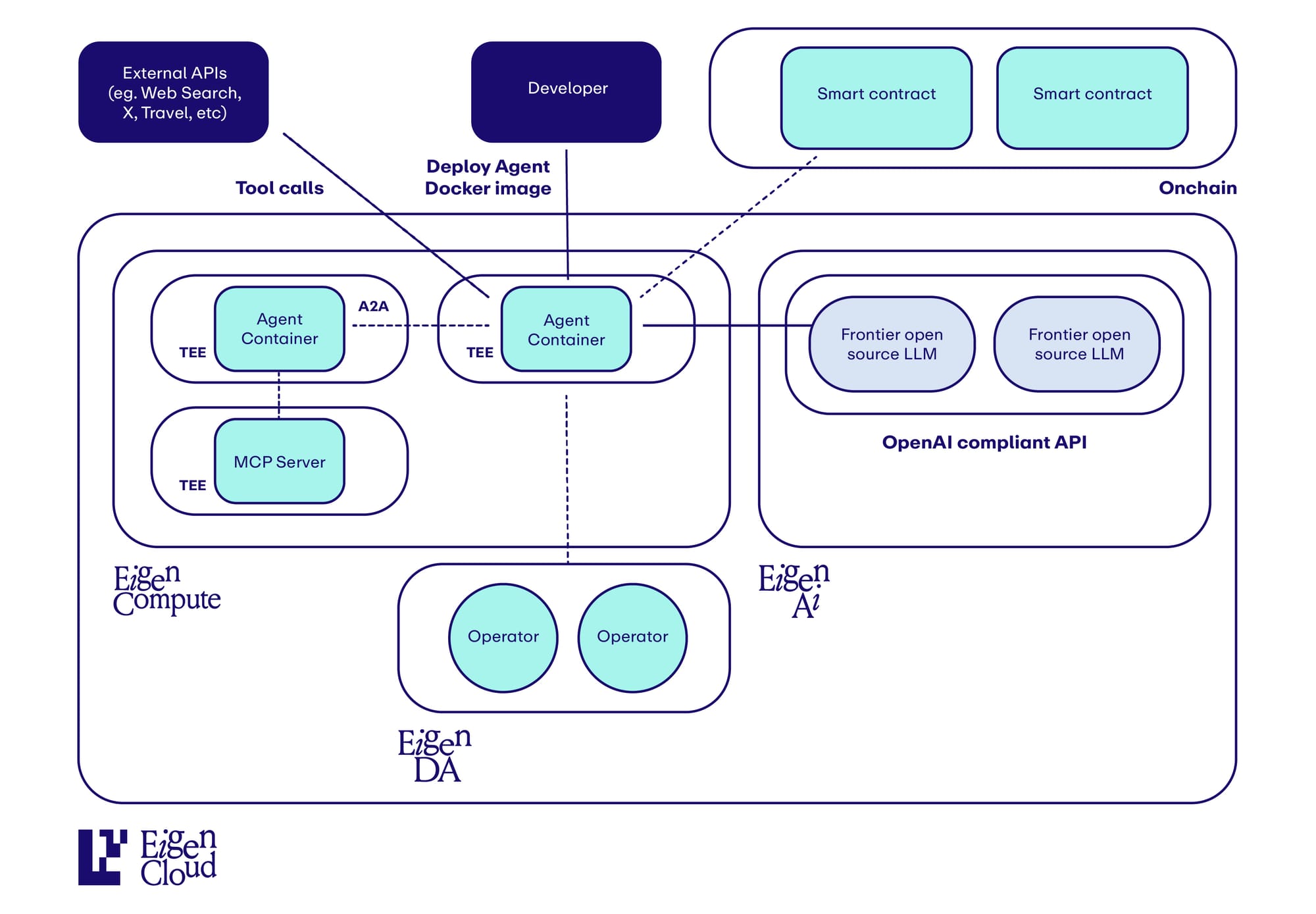
EigenCloud today launched EigenAI and EigenCompute on mainnet alpha, two services that bring verifiable computing to AI. This launch enables developers to leverage the scalability and flexibility of traditional tech infrastructure and frontier LLMs with the same security and transparency guarantees as smart contracts.
The Problem: AI’s Trust Deficit
AI is transforming our systems, but it still has a trust problem. Large language models can produce human-like, useful responses, yet they run as black boxes on centralized servers. Users and developers must trust providers that AI inputs and outputs are genuine, unaltered, and from the stated model. As society increasingly leverages AI to make critical decisions – such as an insurance provider determining who is at fault in a car crash, or the fairness of a prediction market resolution – we need to be able to trust and verify its actions.
There is no easy way to verify if answers were tampered with. This lack of verifiability is especially problematic in high-stakes, such as DeFi, where users need assurance of integrity.
The Solution: Verifiable AI Infrastructure
With EigenCloud’s latest release of EigenAI and EigenCompute, results from AI agents can now be verified, with cryptoeconomic incentives designed to ensure expected execution. These agents can even be penalized through slashing if they fail to provide verifiable results. This enables us to make important decisions with confidence using AI.
“The future of software is autonomous and verifiable, with agents that can act on behalf of users in the real world, from managing capital to brokering agreements,” said Sreeram Kannan, CEO of EigenCloud. “The current legacy tech infrastructure for AI and compute is a major bottleneck for agent development and adoption. Until issues of transparency and deplatforming risk are addressed, AI agents will remain functional toys rather than powerful peers we can hire, invest in, and trust. With EigenAI and EigenCompute, we're providing the essential building blocks for truly unstoppable, verifiable agents.”
EigenCloud addresses this problem head-on with a two-pronged approach.
EigenAI: Verifiable LLM Inference
EigenAI provides a verifiable LLM inference API designed to eliminate the risks of opaque, unverifiable AI services. Today’s providers don’t offer any guarantees that users’ prompts, responses or models aren’t modified in any way compared to what users are expecting to be using. These changes, such as modifying the content or structure of prompts or responses, or using less capable (lower quantized) versions of models, can corrupt agent behavior without warning. These hidden modifications make AI unusable for high-stakes applications, such as trading or contract negotiation, where predictability and tamper-proofness are non-negotiable.
EigenAI commits to processing untampered prompts with untampered models and providing untampered responses, enabling programmable, trustworthy agent operations. Developers get a familiar OpenAI-compatible API with low latency, supporting frontier open-source LLMs and tool calling (starting with gpt-oss-120b-f16 based on initial demand and expanding from there). Web2 developers can integrate in minutes, not months. Our method of verifying inference for these large language models relies on a technical breakthrough we’ve achieved over making inference deterministic, a property of LLMs that’s widely thought to not technically work or be impractical. Similar to this work by Thinking Machines, we’ll be releasing the details of this approach shortly, alongside open sourcing the code.
In a move to standardize the future of agent-to-agent interactions, EigenCloud has also partnered with Google to shape the Agents Payment Protocol (AP2), the extension to their Agent-to-Agent (A2A) protocol, leveraging the x402 payment protocol. This collaboration aims to create a standardized framework for how onchain agents can make payments verifiably, further solidifying the infrastructure for a programmable, autonomous economy. Related to this, EigenCloud can support protocols related to the identity and reputation management of agents as well (such as ERC 8004), which we’ll be publicizing soon.
EigenCompute: Verifiable Execution
EigenCompute is a verifiable offchain compute service that allows developers to run complex, long-running agent logic outside of a smart contract while maintaining the integrity and security of the onchain environment. The mainnet alpha release of EigenCompute allows developers to upload app or agent logic as a Docker image, which is then executed within a secure TEE (Trusted Execution Environment).
Today's mainnet alpha uses TEEs as a familiar starting point for developers. Long-term, EigenCompute aims to offer multiple verifiability options: cryptoeconomic security on EigenLayer and eventually ZK proofs. The vision is programmable compute with smart contract guarantees—verifiable execution, liveness, and forced inclusion.
Who’s Building
Leading teams are already building with EigenAI and EigenCompute:

Coinbase
Coinbase’s AgentKit will enable an agent that runs on EigenCompute, uses EigenAI for inference, and handles blockchain interactions.
“AgentKit was designed to give developers everything they need to launch sovereign, blockchain-native agents,” said Lincoln Murr, AI Product Lead at Coinbase. “By combining our toolkit with EigenAI and EigenCompute, we’re enabling agents that can think, act, and now prove their actions across both inference and execution. Getting verifiability right, in partnership with EigenCloud, is a significant step forward.”
Collective Memory
Collective Memory is a new social platform for unfiltered “Memories” — real-life moments verified by time and place. From nightlife to wars, from everyday joys to moments of sorrow, it captures heaven, hell, and everything in between.
Each Memory enables creators to earn instantly, and advertisers to reach real people in real contexts — creating a unique, ever-expanding prediction market on reality.
“AI cannot be owned by a few corporations. It must be decentralized - in every dimension: knowledge, training, and inference. Collective Memory is building the world’s verified reality graph, with EigenAI providing the verified inference layer that ensures its integrity and permanence.” - Jonathan, CEO, Collective Memory
Dapper Labs
"As the world's first major virtual influencer with over 7 million followers, 75 million streams and a place on Time’s 25 Most Influential People On the Internet, Miquela’s role has always been to define the future of digital identity. Miquela’s existence has always blurred the line between digital and real, prompting questions of identity, consciousness, and authenticity. As a virtual being, her thoughts, creations, and advocacy have existed within a black box, subject to the unseen influence of her creators. EigenCloud can move a digital being's core logic into a verifiable environment. This sets a new standard for transparency and accountability and is a foundational step towards true digital self-sovereignty."
ElizaLabs
elizaOS is the leading open-source framework for creating autonomous AI agents. Anyone can compose reliable, personable, fully autonomous agents, and leverage 200+ plugins to connect their agents with tools and services in both web3 and web2. Its core features facilitate the creation of sophisticated AI agents for various applications, including coding, trading, customer support, and research analysis. More than 50,000 agents have been built on elizaOS already, and the core framework itself has over 1,300 contributors. To align the network with the framework, the ecosystem is migrating from $ai16z to $elizaOS – positioning elizaOS as the first generative token network that’s engineered for cross-chain execution, so agents can plan on one chain and act on another without losing context.
“Getting a base elizaOS agent up and running inside EigenCloud’s TEE was straightforward, and it immediately gave us something we can’t get in a normal cloud: verifiable attestations that the agent is running unmodified and securely isolated.”
FereAI
FereAI is the crypto-assistant built for Web3 trust. We combine fast, insightful market research, sentiment detection, and investment-grade analysis such that our specialized agents turn raw on-chain data, news, and social signals into reproducible, auditable intelligence. Core surfaces today: Pro research agent, Market Pulse (news + chatter), Trading/Investment agents, and a real-time Alpha Dashboard refreshed every 60s. For developers, we expose REST/WebSocket APIs and an agent framework (0xMONK) to launch thousands of concurrent agents.
”When you’re building a framework for long-term execution and dealing in real money, determinism becomes a key pillar. EigenAI is the only solution today giving us deterministic, verifiable outputs — enabling our agents to perform tasks over months without us having to build guardrails that would’ve otherwise taken a year” - Akshaya Aron, Founder / CEO of FereAI
EigenCloud is now working with Google to extend blockchain-powered verifiability to the Agents Payment Protocol (AP2), providing a programmable trust layer. The integration with EigenCloud creates a cryptographic solution that enables AI agents to verify their work, coordinate cross-chain payments, and enforce economic guarantees at a global scale, ensuring AI agents are acting within the parameters set by humans.
Humans vs. AI
Humans vs AI is a next-generation onchain game that merges AI characters with competitive persuasion gameplay. Every week, players try to convince a new AI to unlock the prize pool, competing for leaderboard rewards. Launched only 5 months ago, it’s already the #1 game on World App with ~70k weekly active users and $100k+ in transactions. Our mission: prove that AI + onchain can power a new era of interactive, verifiable, and profitable gaming.
“EigenCloud is a true game-changer. It’s the only way we can verify the outputs of our in-game AI characters without compromising fairness or security. Thanks to them, Humans vs AI delivers a fun, trusted, and fully verifiable experience, essential when capital is at stake.” — Goncalo Reciogarcia, Founder of Humans vs AI
OpenFront
“OpenFront is a competitive multiplayer battle royale game where players compete to conquer the world by any means necessary (usually involving nuclear betrayal). Many hardcore OpenFront players have been requesting paid tournaments. Running paid tournaments was impossible before EigenCloud. Payment processors would freeze accounts, international transfers took weeks and cost a fortune, players never trusted me to pay out fairly, and manually sending payments to each winner took hours. Smart contracts solved all of that - now the blockchain handles escrow and payouts automatically, with tiny fees and no geographic restrictions. This will allow me to monetize OpenFront by running frequent, low-stakes tournaments that are fully automated.” - Evan Pellegrini, Founder, OpenFront.
OpenRank
“We built OpenRank to make reputation open, not controlled by black box algorithms - computing reputation and ranking of people, content, and assets with proofs, not promises. Combining OpenRank’s compute with EigenCloud’s crypto-economic security, we get to power a new paradigm of apps that bake in verifiability and trust in every transaction, post or incentive. Together, our goal is to make algorithms accountable to users, not the other way around. – Sahil Dewan, CEO
Start Building
Getting Started
Developers can build applications on top of EigenCompute using the CLI, which handles the scaffolding, testing, and management of verifiable applications.
Once deployed, your app or agent can interface with EigenAI for LLM inference and EigenDA for short-term storage needs. EigenAI provides an OpenAI-compatible API for immediate integration, with an onchain API coming later.

During this alpha period, we're expanding access on a rolling basis and the focus is on hardening the services based on user feedback and ensuring a reliable UX. As we prepare for general availability (GA), we plan to make tens of millions of EIGEN from our balance sheet and treasury backstop the applications using these services, through a design we have for slashing (more details in the FAQ). We are also working with our capital partners and ecosystem allocators to secure additional EIGEN to secure these services on day one of GA.
What You Can Build
The combination of EigenAI and EigenCompute unlocks a new class of autonomous applications, including:
- Trading Agents: Agents can take user preferences and execute a variety of trading strategies on their behalf, with verifiable execution and transparent decision-making.
- Prediction Markets: Agents can participate in prediction markets by verifiably parsing news and using their funds to place bets for users.
- Private Data Agents: Agents can negotiate with other agents based on private data, such as brokering the sale of offline assets without revealing sensitive information.
- Payment Agents: Agents built on the AP2 standard can verifiably broker payments with other agents.
- Digital Companions (akin to Tomagtchis): Autonomous and unstoppable AI agents that users can befriend. Unlike other platforms, these AI agents cannot be deplatformed, and their "brains" cannot be changed or tampered with, ensuring their identity and personality persist.
The Future Runs on Verifiable AI
The infrastructure for trusted AI exists today. While others debate AI safety, developers on EigenCloud are shipping autonomous agents that manage real money, make binding agreements, and operate with cryptoeconomic proof of behavior.
EigenAI and EigenCompute are the foundation for a future where AI agents become economic actors you can actually trust but also verify. And soon through insurance, even if agents are verifiably misbehaving, their counterparties could be insured. And this is all compatible with your existing stack. Live on mainnet alpha now.
Start building and Onboard Now
Here’s what you need to know about EigenCloud’s latest services, EigenCompute and EigenAI:
Q: What is the core problem EigenCloud is solving?
A: EigenCloud is addressing the fundamental trust deficit in traditional cloud computation. Traditional cloud services are opaque, and while blockchains are trustworthy, they are not scalable for complex applications. EigenCloud bridges this gap by providing a platform for scalable, off-chain computation with cryptographic and economic guarantees, offering a "verifiability as a service" model.
Q: What is EigenCompute, and what problem does it solve?
A: EigenCompute is an AVS that allows developers to securely and verifiably execute code, initially within a TEE environment. The problem it solves is the lack of trust in centralized compute services, where execution can be tampered with or is opaque. EigenCompute provides guarantees of secure execution and eventually liveness and censorship resistance.
Q: What is EigenAI, and what problem does it solve?
A: EigenAI is an AVS that offers a verifiable LLM inference API, compliant with the OpenAI API. It solves the risks faced by AI agents relying on unverifiable LLM providers, specifically 1) prompt modification, 2) response modification and 3) model modification.
- Prompt modification: developers spend significant amounts of time context engineering to get the desired response from LLMs. Altering prompts in any way compromises the integrity of this context engineering process, causing agents to execute unintended actions.
- Response modification: LLMs play a key role in building high-stakes agents where each single action based on an LLM response may have a very broad impact, economic or otherwise. In these cases it’s imperative that each response provided by the LLM is guaranteed to be tamper-proof.
- Model modification: There’s no verifiable guarantee that the models being served by existing providers are the ones being paid for / expected. This could be for any reason (like saving on infrastructure costs by running a less compute heavy model). As such if a certain level of reasoning strength, or tool calling capability, is desired for an agent’s critical actions and there’s no guarantee on the consistency of the model’s capabilities, the agent risks not reliably completing its actions as intended (such as trading).
Q: How does EigenAI’s verifiability work?
After diving into the various layers of the computing stack (from GPU types and CUDA kernels to inference engines and how tokens are generated), we’ve reached a breakthrough that achieves bit-exact deterministic execution of LLM inference on GPUs at scale. We’ve been testing this for months and have seen consistent behavior throughout. This control over determinism offers a sufficiently low overhead such that the inference UX remains practical. This post by Thinking Machines is directionally similar to our work in addressing LLM non-determinism. We’ll be publishing more materials on this as a follow up, including a technical report and open source code.
The verifiability of EigenAI’s LLM inference comes as a result of this deterministic behavior. By being able to re-execute a certain inference given prompt X and model Y producing output Z, the re-execution of prompt X using model Y should produce output Z. If it does not, that is the evidence which fully verifies incorrect execution of prompt X using model Y. In the days following the initial release, we’ll be open sourcing the code so any user of the service, given access to commodity GPUs, can verify any of the responses they receive from EigenAI. Over the next few months as EigenAI gets more mature towards general availability, we’ll be releasing more details and prioritizing offering this verification as another API that will be cryptoeconomically secured and leverage slashing to enforce correct behavior.
While on the way to realizing the full permissionless, cryptoeconomically slashable version of EigenAI at general availability, as a first step we’ll be earmarking tens of millions of non-slashable EIGEN from the Eigen Foundation, which will be staked in an Eigen Labs-run operator during the alpha phase. This is a form of commitment to the path of using stake to back the GA release of EigenAI with economic security. As this stake is not exposed to slashing risk yet during the alpha phase, it will not be staked in the AVS (just in the operator) so as to prevent earning Programmatic Incentive rewards and dilution to EIGEN holders.
Q: How does EigenCompute provide verifiability?
A: In its mainnet alpha, EigenCompute leverages TEEs (Trusted Execution Environments) to provide a secure and attested execution environment for applications. This ensures that the code has been executed exactly as intended and that the data has not been tampered with. In the future, we will integrate additional forms of security, including cryptoeconomic security and ZK proofs, to offer a broader spectrum of verifiability.
Q: What is the difference between EigenCompute and EigenAI?
A: EigenCompute is the foundational verifiable compute service, allowing developers to run any code in a verifiable manner. EigenAI is a specialized service focused on providing a verifiable LLM inference API. It is a purpose-built service for AI agents and applications that want the convenience of an API but need to trust the outputs of models, while meeting scalability and economic needs.
Q: How do EigenCompute and EigenAI integrate with each other?
A: EigenCompute can be thought of as the verifiable server on which any long-running code is executed (say, an AI agent). For its LLM inference needs, this agent can then use EigenAI. Because making inference calls is such a common operation, EigenAI can focus on scaling to meet the needs of the various agents launched via EigenCompute.
Q: What is the benefit of an OpenAI-compatible API for EigenAI?
A: The OpenAI-compatible API is a key part of EigenCloud’s Web2 UX strategy. It enables developers who are already familiar with the OpenAI ecosystem to seamlessly integrate with EigenAI with minimal changes to their existing code. This drastically lowers the barrier to entry and accelerates adoption for a new class of verifiable AI applications. Extending support beyond this compatibility is also on the roadmap.
Q: Which models will EigenAI serve?
A: To start with, the API will serve gpt-oss-120b-f16 based on the initial demand we’ve received. EigenAI can support other models as well and this support, including embedding models, is on the near term roadmap which we’ll prioritize adding based on feedback.
Q: What is EigenAI’s data retention policy?
A: Strictly during the alpha stage, data will be retained, exclusively by Eigen Labs, for debugging purposes only and discarded thereafter. This is to help improve the API user experience by assisting the debugging of any potential errors, on a strictly needed basis. The requests and responses will not be accessed otherwise and users’ data will never be used for any other purpose without the users’ explicit consent. As we move towards general availability, our aim is to remove this retention altogether and make the data inaccessible by the operator of the service. Furthermore, you can delete your data at any time where deletions propagate within 35 days.
Q: Is there any guidance for the mainnet alpha phase?
A: This mainnet alpha is an early release of our new products. We’re working closely with customers to gather feedback and improve features, and access will be granted on a rolling basis through the Product Onboarding Form. Over time, our priority is to move toward a more self-serve, permissionless experience. Because the product is still evolving, we wouldn’t recommend using these services for production-class workloads for now. A general availability mainnet release is planned in the coming months, along with guidance for production use.